Avaliação de Aprendizagem
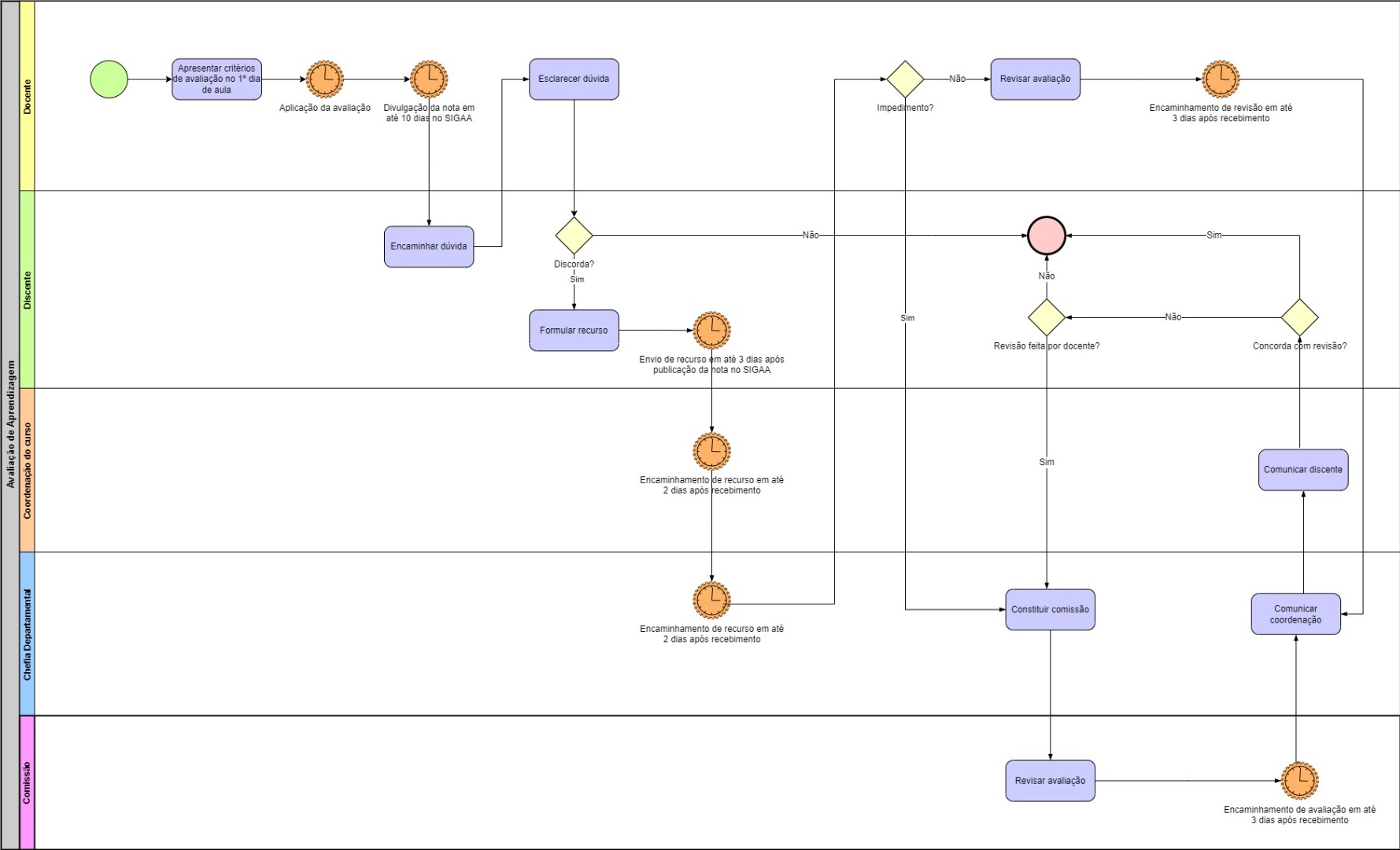
A avaliação de aprendizagem é um processo formativo contínuo que compreende diagnóstico, acompanhamento e verificação da aquisição de conhecimentos, habilidades e atitudes expressas pelo discente, constatados a partir do rendimento acadêmico e da assiduidade [Art. 76]. A avaliação da aprendizagem do discente será expressa por nota compreendida entre 0,0 (zero) e 10,0 (dez), variando até a primeira casa decimal, após o arredondamento da segunda casa decimal, atribuída a cada verificação parcial e ao exame final [Art. 77].
O docente deverá discutir os resultados obtidos após a aplicação de cada avaliação, esclarecendo as dúvidas relativas às notas, aos conhecimentos, às habilidades, aos objetivos e aos conteúdos avaliado [Art. 79]. A discussão pode ser realizada presencialmente ou utilizando outros mecanismos que permitam a divulgação de expectativas de respostas e os questionamentos por parte dos discentes [Art. 79 §1º]. O discente terá direito à vista da avaliação no momento da discussão [Art. 79 §2º].
Apesar da existência de um processo formal, a Coordenação recomenda que, de início, tais tratativas sejam feitas diretamente entre docente e discente.

